App
Recs
A
R
iOS
Android
JobPal
RGC Technologies
Free
out of 5
100+
downloads
Google Play
Find it for iOS
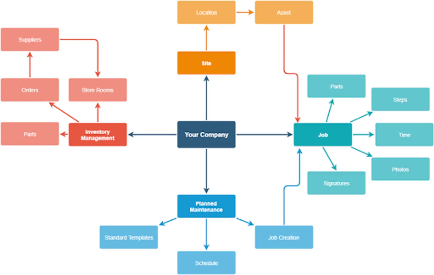
About JobPal
Job Management for CMMS and CAFM Customers
Show More
JobPal Screenshots
Similar to JobPal
Weekly
Coast - Work Orders, Schedule,
4.0
Mdfm log-it
Oberplan - Resource Planner
Premium Calendar Store
2.2
Go Appt Reminder & Scheduling
4.3