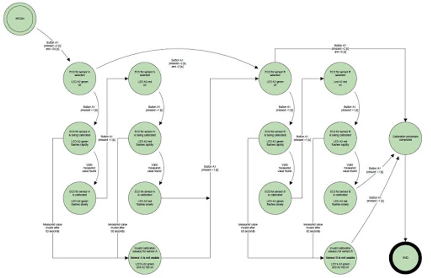
EC and pH sensors need regular calibration. This application is a step by step guide through the calibration process of Compactima modules.
It is applicable on modules EC2/pH2 Do/EC2 and Do/pH
With clear visual feedback the app shows how to calibrate EC and pH sensors
Required:
CompactiMa modules
HortiMaX EC or pH sensors
Calibration fluids (EC 5 and pH 4 and 6)
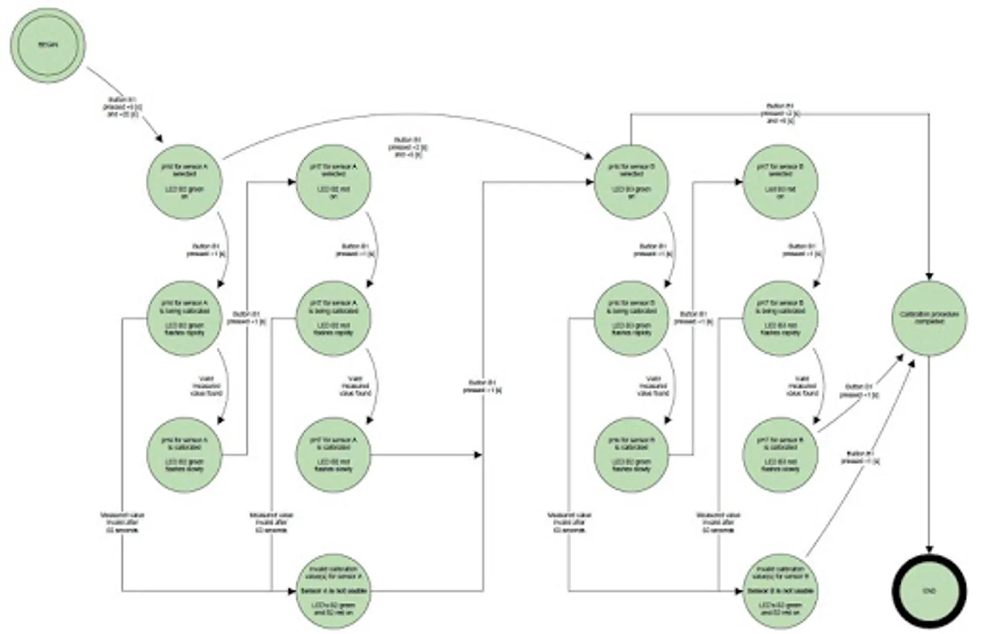
It is applicable on modules EC2/pH2 Do/EC2 and Do/pH
With clear visual feedback the app shows how to calibrate EC and pH sensors
Required:
CompactiMa modules
HortiMaX EC or pH sensors
Calibration fluids (EC 5 and pH 4 and 6)
Show More