The application allows you to conveniently access:
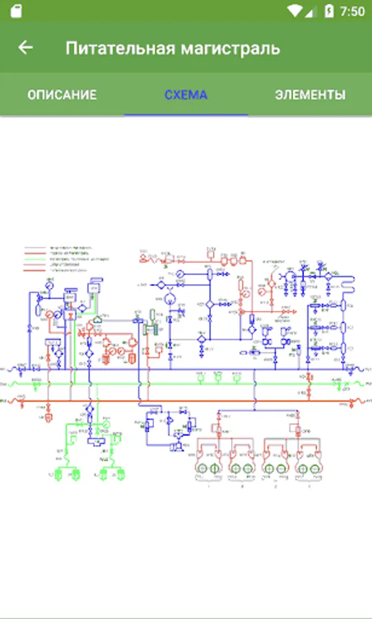
- a fragment of a pneumatic circuit of an electric locomotive corresponding to a brief description of the circuit and its constituent elements,
- control modes of the pneumatic part of the electric locomotive,
- the provisions of the cranes in various modes of use of an electric locomotive,
- the procedure for the collection and use of air supply.
The application is distributed only here, there are no free versions, there is no advertising, a network connection is not required when the application is running. Updating the application only when buying in this store.
Features of using the application:
- work with the application does not require an Internet connection,
- Scaling of drawings and text is provided for ease of use of the application.
The application is intended for employees of locomotive crews, machinists, instructors, and may be useful to workers in operational and repair locomotive depots.
- a fragment of a pneumatic circuit of an electric locomotive corresponding to a brief description of the circuit and its constituent elements,
- control modes of the pneumatic part of the electric locomotive,
- the provisions of the cranes in various modes of use of an electric locomotive,
- the procedure for the collection and use of air supply.
The application is distributed only here, there are no free versions, there is no advertising, a network connection is not required when the application is running. Updating the application only when buying in this store.
Features of using the application:
- work with the application does not require an Internet connection,
- Scaling of drawings and text is provided for ease of use of the application.
The application is intended for employees of locomotive crews, machinists, instructors, and may be useful to workers in operational and repair locomotive depots.
Show More