This aplication aims to be a basic and fast reference for algorithms in C# language. 
You can filter the content by category or you can search the content based on topics, descriptions or a specific code.
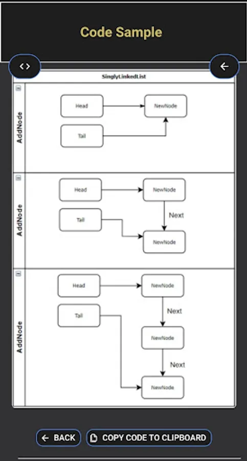
Each code can be copied and has an output demonstrating the result for the execution of the algorithm.
          You can filter the content by category or you can search the content based on topics, descriptions or a specific code.
Each code can be copied and has an output demonstrating the result for the execution of the algorithm.
            
            Show More