App
Recs
A
R
iOS
Android
GB 2762-2017查询系统
Yantai Foodmate Technology Co., Ltd.
Free
out of 5
undefined
downloads
iOS App Store
Find it for Android
About GB 2762-2017查询系统
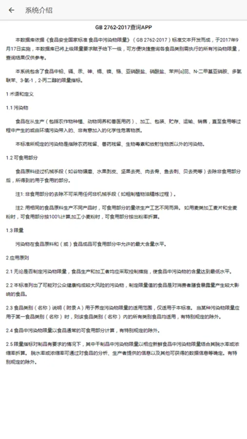
GB 2762-2017查询系统由食品伙伴网信息服务部根据《食品安全国家标准 食品中污染物限量》(GB 2762-2017)拆解整理而成,数据库具有数据高度集成化、系统化的优点,数据专人维护,更新及时,用户可以实时查询到食品中污染物限量要求。
Show More
GB 2762-2017查询系统 Screenshots
Similar to GB 2762-2017查询系统
半导小芯
4.3
化妆品监管
3.0
条码追溯
人人货源-一手微商货源潮鞋服饰批发网
爱验机助手-验机助手极速版
2.0
甜糖
1.6
进销存小仓-进货销售与库存管理记账
中国编码
1.0
More from Yantai Foodmate Technology Co., Ltd.
GB 2760-2014查询系统
食品伙伴网-食品论坛
GB 2763食品中农药残留限量查询
食品伙伴网
食品标准法规APP
GB 31650兽药查询
食品抽检信息查询APP