About Derivative-Calculus
The DerivativeCalculus is a simple but elegant app to find the derivatives of complex multivariable functions.
You can find the partial derivatives of a multivariate function and share it with others or save it locally.
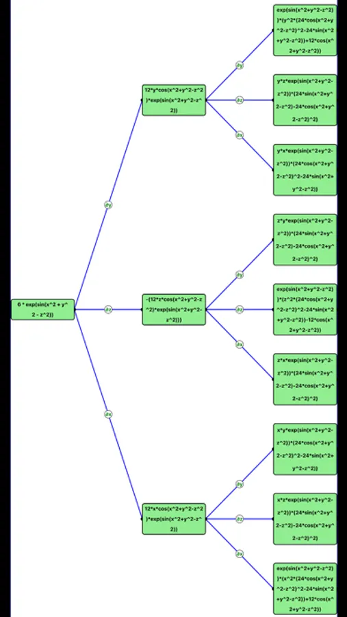
You can create a beautiful high quality partial derivative tree and share it with others or save it locally.
Derivatives are shown in beautifully written mathematical expression
It automatically saves your hard work locally on your device so you can come back and pick up from where you left off as your great effort will not be lost.
This app also has a Study page to help you learn important differentiation rules like, product rule, chain rule, quotient rule, ect.
This app is perfect for students learning calculus.
Sharpen you brain by using this app and learning about the calculus.
This is an app for all student groups. From high school to college to university students.
Be creative. Enjoy the app!
You can find the partial derivatives of a multivariate function and share it with others or save it locally.
You can create a beautiful high quality partial derivative tree and share it with others or save it locally.
Derivatives are shown in beautifully written mathematical expression
It automatically saves your hard work locally on your device so you can come back and pick up from where you left off as your great effort will not be lost.
This app also has a Study page to help you learn important differentiation rules like, product rule, chain rule, quotient rule, ect.
This app is perfect for students learning calculus.
Sharpen you brain by using this app and learning about the calculus.
This is an app for all student groups. From high school to college to university students.
Be creative. Enjoy the app!
Derivative-Calculus Screenshots
Tap to Rate: