Gerontofisio is an offline application that does not need to create profiles or accounts for specific access. The application was built from the validation of the algorithm for the multidimensional diagnosis of clinical functional vulnerability and physical therapy treatment in the elderly.
HOW IT WORKS?
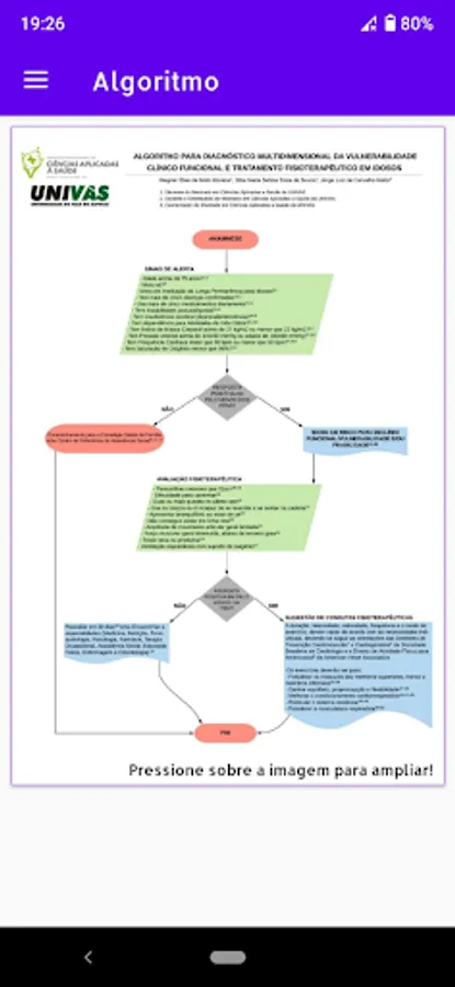
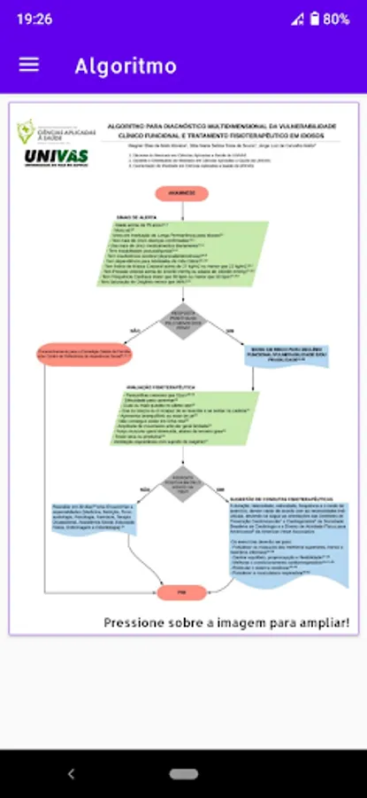
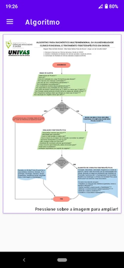
Gerontofisio has two evaluation systems, one of which is broad and the other specific to the area of physiotherapy. In the broad assessment, multidimensional aspects of the health condition of the elderly are described. In the physical therapy evaluation, conditions related to disorders involving the musculoskeletal and respiratory systems are described.
The sequencing of the information was planned in order to first identify those elderly people who are at risk for functional decline, vulnerability and/or frailty (broad assessment), with only two or more positive responses in this assessment being sufficient. After this step, it is possible to direct the elderly to primary care follow-up services or perform a gerontological physiotherapeutic assessment (specific assessment).
In case of a positive response in the physical therapy evaluation, the algorithm directs to suggest the goals of rehabilitation procedures. If no positive response is presented, the professional is instructed to reassess and/or refer the elderly person to other specialties in the health area.
WHAT IS YOUR DIFFERENTIAL?
The big difference between Gerontofisio and other existing applications related to the elderly is that Gerontofisio provides information capable of detecting vulnerability in the multidimensional aspect and suggests objectives of physical therapy procedures for frail elderly people. For this reason, it appears as a positive option in the area, as it provides instantaneous, clear and free functional tools in the field of physiotherapy in geriatrics and gerontology.
HOW IT WORKS?
Gerontofisio has two evaluation systems, one of which is broad and the other specific to the area of physiotherapy. In the broad assessment, multidimensional aspects of the health condition of the elderly are described. In the physical therapy evaluation, conditions related to disorders involving the musculoskeletal and respiratory systems are described.
The sequencing of the information was planned in order to first identify those elderly people who are at risk for functional decline, vulnerability and/or frailty (broad assessment), with only two or more positive responses in this assessment being sufficient. After this step, it is possible to direct the elderly to primary care follow-up services or perform a gerontological physiotherapeutic assessment (specific assessment).
In case of a positive response in the physical therapy evaluation, the algorithm directs to suggest the goals of rehabilitation procedures. If no positive response is presented, the professional is instructed to reassess and/or refer the elderly person to other specialties in the health area.
WHAT IS YOUR DIFFERENTIAL?
The big difference between Gerontofisio and other existing applications related to the elderly is that Gerontofisio provides information capable of detecting vulnerability in the multidimensional aspect and suggests objectives of physical therapy procedures for frail elderly people. For this reason, it appears as a positive option in the area, as it provides instantaneous, clear and free functional tools in the field of physiotherapy in geriatrics and gerontology.
Show More