This app is a AVR tutorial based on ATMEGA16 C language. It is suitable for hobbyist or engineering students.
Learning AVR mcu is difficult. The learning curve is steep. The process including reading datasheet, writing code, building prototypes and troubleshooting. The most possible errors are the setting wrong value of registers.
Now, AVR tutorial is the solution. The code wizard allow you to set the timer, UART, ADC, interrupt and peripherals by just a few clicks in setting. The proven C source code is generated automatically.
Though the code wizard is based on ATMEGA16 , it is easy to port to other ATMEGA since the source code generated is highly structured
Features
• AVR architecture review
• AVR asm mnemonics & C lanugage
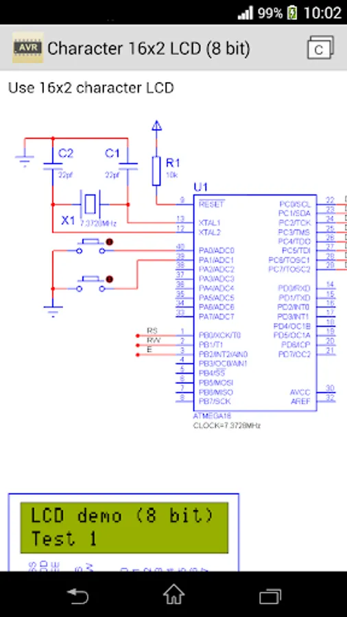
• 21 demo projects including led, keys, keypad, 16x2 LCM, ADC etc
• Code wizard for UART, timer, interrupt, ADC and external peripherals including LED, buzzer, key switch, external interrupt, 7-segment display, 8x8 led matrix, 4x4 keypad, 16x2 LCM, real time clock etc
Features Pro
• Support I2C eeprom 24C01 (128B) ~ 24C512 (64kB)
• Support SPI eeprom 25010 (128B) ~ 25M02 (256kB)
• Extra demo projects including LED Matrix 16x16, i2c eeprom, spi eeprom, etc
• Code wizard for I2C eeprom, SPI eeprom, LCM 128x64 etc
https://play.google.com/store/apps/details?id=com.peterhohsy.atmega_tutorialpro
Optional Demo
* OLED 128x64
* TFT 220x176
* MPU6050 (accel + gyro) sensor
* 18B20 temperature sensor
* DFPlayer mp3 module
* SPI flash
* Stepper motor
* Servo motor
* Home automation using bluetooth
Note :
1. For those who need support please email to the designated email.
Do NOT use either the feedback area to write questions, it is not appropriate and that is not guaranteed that can read them.
Atmel® and AVR® are registered trademarks or trademarks of Atmel Corporation or its subsidiaries, in the US and/or other countries. This application is not related or affiliated in any way Atmel Corporation.
Learning AVR mcu is difficult. The learning curve is steep. The process including reading datasheet, writing code, building prototypes and troubleshooting. The most possible errors are the setting wrong value of registers.
Now, AVR tutorial is the solution. The code wizard allow you to set the timer, UART, ADC, interrupt and peripherals by just a few clicks in setting. The proven C source code is generated automatically.
Though the code wizard is based on ATMEGA16 , it is easy to port to other ATMEGA since the source code generated is highly structured
Features
• AVR architecture review
• AVR asm mnemonics & C lanugage
• 21 demo projects including led, keys, keypad, 16x2 LCM, ADC etc
• Code wizard for UART, timer, interrupt, ADC and external peripherals including LED, buzzer, key switch, external interrupt, 7-segment display, 8x8 led matrix, 4x4 keypad, 16x2 LCM, real time clock etc
Features Pro
• Support I2C eeprom 24C01 (128B) ~ 24C512 (64kB)
• Support SPI eeprom 25010 (128B) ~ 25M02 (256kB)
• Extra demo projects including LED Matrix 16x16, i2c eeprom, spi eeprom, etc
• Code wizard for I2C eeprom, SPI eeprom, LCM 128x64 etc
https://play.google.com/store/apps/details?id=com.peterhohsy.atmega_tutorialpro
Optional Demo
* OLED 128x64
* TFT 220x176
* MPU6050 (accel + gyro) sensor
* 18B20 temperature sensor
* DFPlayer mp3 module
* SPI flash
* Stepper motor
* Servo motor
* Home automation using bluetooth
Note :
1. For those who need support please email to the designated email.
Do NOT use either the feedback area to write questions, it is not appropriate and that is not guaranteed that can read them.
Atmel® and AVR® are registered trademarks or trademarks of Atmel Corporation or its subsidiaries, in the US and/or other countries. This application is not related or affiliated in any way Atmel Corporation.
Show More