PostgreSQL Client allow you to access your PostgreSQL database directly and without any server setup. You can manage your data with a very clean and simple iOS user interface.
BASIC FEATURES:
• Connection over SSL/TLS encryption with support for X.509 Certificate authentication
• SSH tunnel build-in with password or key authentication (DSA, RSA, ECDSA, Ed25519, Secure Enclave Key)
• Database authentication supported: plain, MD5 and SASL (SCRAM-SHA-256 and SCRAM-SHA-256-PLUS)
• Table data: browse, filter, sort
• Table structure: rename and drop for tables and columns
• Browse of Standard View, Materialized Views, Functions and Procedures (v11)
• View and edit Functions and Procedures
• Free query with assisted composition and plan analysis
• View database and table statistics
• View and manage sessions
• View server status graphs
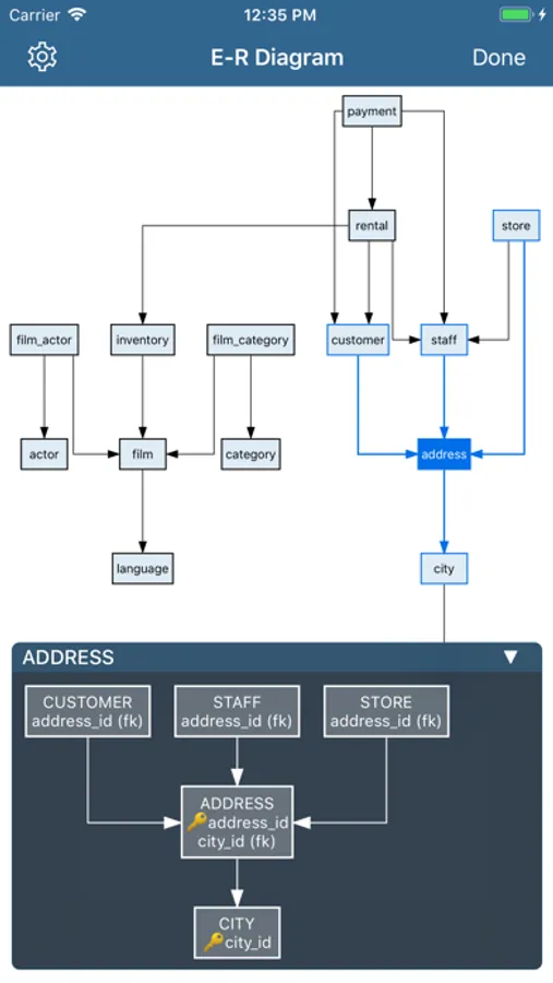
• View ER Diagram (interactive and with PNG/PDF export)
• Server log file browser
PRO FEATURES (with in-app purchase):
• Login information stored in (local or iCloud) Keychain
• Table structure: new table, add column, alter or drop
• Table data: add, edit and delete record
• Blob preview and export
• Blob update (from iOS Photos or Files)
• Geometry/geography data viewer (with PostGIS extension)
• Export data grid to CSV, HTML, Json, NDJson, Excel and MSAccess(XML) format
• Export table to CSV, NDJson and SQLite format
• Import of CSV, NDJson or MSAccess(MDB/ACCDB) tables
• Browsing of DB structure within a query or a record editor
• iCloud Sync for saved query statements
• Shortcuts support
• Table/View updates in grid
Tested on PostgreSQL 9.5, 9.6, 10, 11 and 12.
For feedback or suggestions write to maguolo.ios@outlook.com
BASIC FEATURES:
• Connection over SSL/TLS encryption with support for X.509 Certificate authentication
• SSH tunnel build-in with password or key authentication (DSA, RSA, ECDSA, Ed25519, Secure Enclave Key)
• Database authentication supported: plain, MD5 and SASL (SCRAM-SHA-256 and SCRAM-SHA-256-PLUS)
• Table data: browse, filter, sort
• Table structure: rename and drop for tables and columns
• Browse of Standard View, Materialized Views, Functions and Procedures (v11)
• View and edit Functions and Procedures
• Free query with assisted composition and plan analysis
• View database and table statistics
• View and manage sessions
• View server status graphs
• View ER Diagram (interactive and with PNG/PDF export)
• Server log file browser
PRO FEATURES (with in-app purchase):
• Login information stored in (local or iCloud) Keychain
• Table structure: new table, add column, alter or drop
• Table data: add, edit and delete record
• Blob preview and export
• Blob update (from iOS Photos or Files)
• Geometry/geography data viewer (with PostGIS extension)
• Export data grid to CSV, HTML, Json, NDJson, Excel and MSAccess(XML) format
• Export table to CSV, NDJson and SQLite format
• Import of CSV, NDJson or MSAccess(MDB/ACCDB) tables
• Browsing of DB structure within a query or a record editor
• iCloud Sync for saved query statements
• Shortcuts support
• Table/View updates in grid
Tested on PostgreSQL 9.5, 9.6, 10, 11 and 12.
For feedback or suggestions write to maguolo.ios@outlook.com
Show More