Sloganon
Sylvia Wake Hood
5.0 ★
store rating
Free
About Sloganon
All of us could probably use more serenity but if you’re in a 12-step program, it’s not just nice it’s a necessity. Because slogans are so easy to learn and remember, they’re powerful tools for clarifying our thinking and keeping us focused on what matters most. You might find them eye-rollingly cliché but it’s their very simplicity that makes them so effective.
Sloganon gives you a Slogan for the Day plus other sayings and acronyms designed to keep you on track. Bookmark your favorites for easy reference.
Sloganon also includes the 12 steps for reference, which is important when every word matters. Having them at your fingertips can even help you remember them.
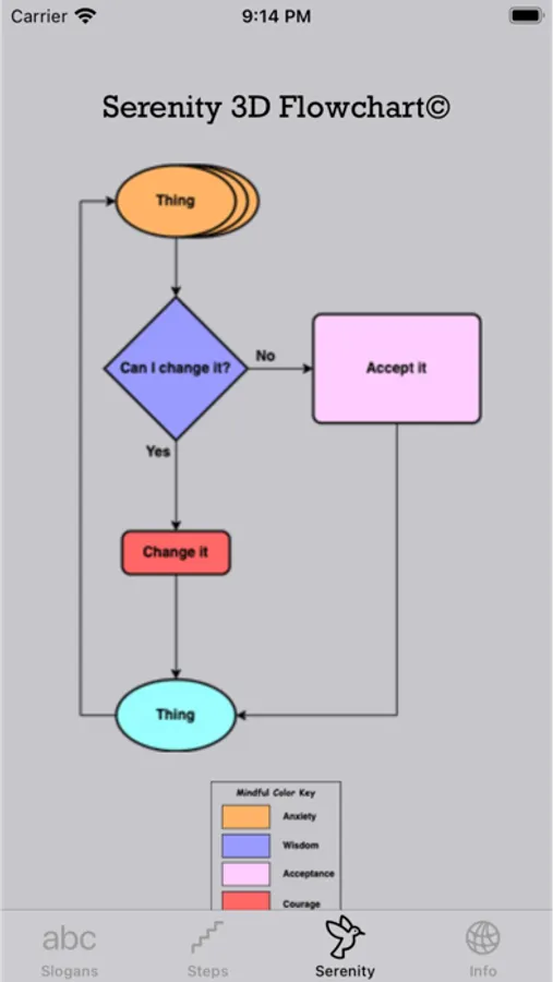
Plus Sloganon is the only place you’ll find the Serenity Prayer in a 3D flowchart. This combines the logic of the Serenity Prayer with the related emotions to show the path from anxiety to serenity. This visual tool can help clarify your thinking in very trying situations.
Having slogans, sayings and acronyms in your toolbelt can help you when navigating difficult situations. Often, the right slogan comes to mind when you need it. Sloganon can help you discover new slogans and help remember them.
Sloganon gives you a Slogan for the Day plus other sayings and acronyms designed to keep you on track. Bookmark your favorites for easy reference.
Sloganon also includes the 12 steps for reference, which is important when every word matters. Having them at your fingertips can even help you remember them.
Plus Sloganon is the only place you’ll find the Serenity Prayer in a 3D flowchart. This combines the logic of the Serenity Prayer with the related emotions to show the path from anxiety to serenity. This visual tool can help clarify your thinking in very trying situations.
Having slogans, sayings and acronyms in your toolbelt can help you when navigating difficult situations. Often, the right slogan comes to mind when you need it. Sloganon can help you discover new slogans and help remember them.